For lack of better opinion: Trilby's Rebel's Pack Attributes
- Trilby
- •cC• Member

- Posts: 717
- Joined: 26 Jan 2009, 05:32
- Steam ID: STEAM_0:1:20574738
- Location: Oh god where did I go?
Re: For lack of better opinion: Trilby's Rebel's Pack Attrib
I THROW AT YOU A.....fuck thought I saved my WIP screen-shot of the Ten Shot
ANYWAYS here is some terrible Thompsten work
ANYWAYS here is some terrible Thompsten work
V. He that is found Guilty of Gaming, or Defrauding one another to the value of a Royal of Plate, shall suffer what Punishment the Captain and the Majority of the Company shall think fit.
- FlaminSarge
- •cC• Member

- Posts: 424
- Joined: 08 Aug 2009, 12:30
- Steam ID: STEAM_0:1:19100391
- Contact:
Re: For lack of better opinion: Trilby's Rebel's Pack Attrib
Instead of having the sorta-buggy half-invis viewmodel, effect I am working on:
The wrench fades in and out (partially, not completely). So it looks like it's pulsing.
Also lol @ blacked-out window.
The wrench fades in and out (partially, not completely). So it looks like it's pulsing.
Also lol @ blacked-out window.
TF2Backpack
I make various SourceMod Plugins for TF2.
Also I fix things. And break things. No complaints.
I make various SourceMod Plugins for TF2.
Also I fix things. And break things. No complaints.
- Trilby
- •cC• Member

- Posts: 717
- Joined: 26 Jan 2009, 05:32
- Steam ID: STEAM_0:1:20574738
- Location: Oh god where did I go?
Re: For lack of better opinion: Trilby's Rebel's Pack Attrib
I don't even know why I blacked it out, was just a document titled zf_railyard/zf_bridgehead/zf_HMXLpass/zf_bunkerhill.FlaminSarge wrote:Instead of having the sorta-buggy half-invis viewmodel, effect I am working on:
The wrench fades in and out (partially, not completely). So it looks like it's pulsing.
Also lol @ blacked-out window.
V. He that is found Guilty of Gaming, or Defrauding one another to the value of a Royal of Plate, shall suffer what Punishment the Captain and the Majority of the Company shall think fit.
- FlaminSarge
- •cC• Member

- Posts: 424
- Joined: 08 Aug 2009, 12:30
- Steam ID: STEAM_0:1:19100391
- Contact:
Re: For lack of better opinion: Trilby's Rebel's Pack Attrib
TF2Backpack
I make various SourceMod Plugins for TF2.
Also I fix things. And break things. No complaints.
I make various SourceMod Plugins for TF2.
Also I fix things. And break things. No complaints.
- Trilby
- •cC• Member

- Posts: 717
- Joined: 26 Jan 2009, 05:32
- Steam ID: STEAM_0:1:20574738
- Location: Oh god where did I go?
Re: For lack of better opinion: Trilby's Rebel's Pack Attrib
Behold, after hours of distractions (Dammit Flamin), and help (Danka Tosty) I give you a WIP of the Texas Ten Shot The Blue Rectangle is going to become Iron sights, the Red thing is the clip.
V. He that is found Guilty of Gaming, or Defrauding one another to the value of a Royal of Plate, shall suffer what Punishment the Captain and the Majority of the Company shall think fit.
- FlaminSarge
- •cC• Member

- Posts: 424
- Joined: 08 Aug 2009, 12:30
- Steam ID: STEAM_0:1:19100391
- Contact:
Re: For lack of better opinion: Trilby's Rebel's Pack Attrib
So... ten shots. How will it be different from a shotgun with a stock?
I say put a hat on it. Valve will LOVE it.
Also when we both have spare time, teach me how to make models.
I have that SoftImage Mod Tool that was free and was linked by Valve in the Source SDK for modeling. Looks similar to 3dsmax tho.
I say put a hat on it. Valve will LOVE it.
Also when we both have spare time, teach me how to make models.
I have that SoftImage Mod Tool that was free and was linked by Valve in the Source SDK for modeling. Looks similar to 3dsmax tho.
TF2Backpack
I make various SourceMod Plugins for TF2.
Also I fix things. And break things. No complaints.
I make various SourceMod Plugins for TF2.
Also I fix things. And break things. No complaints.
- Trilby
- •cC• Member

- Posts: 717
- Joined: 26 Jan 2009, 05:32
- Steam ID: STEAM_0:1:20574738
- Location: Oh god where did I go?
Re: For lack of better opinion: Trilby's Rebel's Pack Attrib
I'm working more today, I have the basic idea in my mind, also Tosty is teaching me as I go.FlaminSarge wrote:So... ten shots. How will it be different from a shotgun with a stock?
I say put a hat on it. Valve will LOVE it.
Also when we both have spare time, teach me how to make models.
I have that SoftImage Mod Tool that was free and was linked by Valve in the Source SDK for modeling. Looks similar to 3dsmax tho.
and if possible I'm gonna try and make it have a lever action instead of a pump action.
V. He that is found Guilty of Gaming, or Defrauding one another to the value of a Royal of Plate, shall suffer what Punishment the Captain and the Majority of the Company shall think fit.
- Trilby
- •cC• Member

- Posts: 717
- Joined: 26 Jan 2009, 05:32
- Steam ID: STEAM_0:1:20574738
- Location: Oh god where did I go?
Re: For lack of better opinion: Trilby's Rebel's Pack Attrib
DOUBLE POST GO!
Improved the ironsight look, opinions, did I do a terrible job or good job?
Improved the ironsight look, opinions, did I do a terrible job or good job?
V. He that is found Guilty of Gaming, or Defrauding one another to the value of a Royal of Plate, shall suffer what Punishment the Captain and the Majority of the Company shall think fit.
- spleenter
- •cC• Member

- Posts: 860
- Joined: 15 Apr 2010, 07:24
- Steam ID: STEAM_0:0:26021287
- Location: Port Charlotte, FL
Re: For lack of better opinion: Trilby's Rebel's Pack Attrib
that looks good, no is there a way to add a little piece of metal at the very end of the barrel so you can tell where the middle of that iron sight is?
Think of me what you will, I don't give a crap what you think about me. Nor will i change to please you.
- Trilby
- •cC• Member

- Posts: 717
- Joined: 26 Jan 2009, 05:32
- Steam ID: STEAM_0:1:20574738
- Location: Oh god where did I go?
Re: For lack of better opinion: Trilby's Rebel's Pack Attrib
Was attempting that before 3ds froze (thank god I saved beforehand)spleenter wrote:that looks good, no is there a way to add a little piece of metal at the very end of the barrel so you can tell where the middle of that iron sight is?
V. He that is found Guilty of Gaming, or Defrauding one another to the value of a Royal of Plate, shall suffer what Punishment the Captain and the Majority of the Company shall think fit.
- Trilby
- •cC• Member

- Posts: 717
- Joined: 26 Jan 2009, 05:32
- Steam ID: STEAM_0:1:20574738
- Location: Oh god where did I go?
Re: For lack of better opinion: Trilby's Rebel's Pack Attrib
Alright boyo, Added the other sight to the end of the barrel next I have to enlarge the stalk and the Lever.
V. He that is found Guilty of Gaming, or Defrauding one another to the value of a Royal of Plate, shall suffer what Punishment the Captain and the Majority of the Company shall think fit.
- FlaminSarge
- •cC• Member

- Posts: 424
- Joined: 08 Aug 2009, 12:30
- Steam ID: STEAM_0:1:19100391
- Contact:
Re: For lack of better opinion: Trilby's Rebel's Pack Attrib
It's going to be the world model, remember that. Also remember that it needs to fit with the Frontier Justice and Engineer bones, so don't change its basic shape near the stock end too much (no worries bout that so far).
Details would only be viewmodel, but if its a c_model, it'll be both.
Also lol notsuccubusrelated.jpg and the blacked out windows.
Details would only be viewmodel, but if its a c_model, it'll be both.
Also lol notsuccubusrelated.jpg and the blacked out windows.
TF2Backpack
I make various SourceMod Plugins for TF2.
Also I fix things. And break things. No complaints.
I make various SourceMod Plugins for TF2.
Also I fix things. And break things. No complaints.
- Trilby
- •cC• Member

- Posts: 717
- Joined: 26 Jan 2009, 05:32
- Steam ID: STEAM_0:1:20574738
- Location: Oh god where did I go?
Re: For lack of better opinion: Trilby's Rebel's Pack Attrib
I know that it has to fit the bones and what not. it's not gonna be that much bigger than normal. So don't worryFlaminSarge wrote:It's going to be the world model, remember that. Also remember that it needs to fit with the Frontier Justice and Engineer bones, so don't change its basic shape near the stock end too much (no worries bout that so far).
Details would only be viewmodel, but if its a c_model, it'll be both.
Also lol notsuccubusrelated.jpg and the blacked out windows.
EDIT: Didn't want to work on it today (11th).
V. He that is found Guilty of Gaming, or Defrauding one another to the value of a Royal of Plate, shall suffer what Punishment the Captain and the Majority of the Company shall think fit.
- Trilby
- •cC• Member

- Posts: 717
- Joined: 26 Jan 2009, 05:32
- Steam ID: STEAM_0:1:20574738
- Location: Oh god where did I go?
Re: For lack of better opinion: Trilby's Rebel's Pack Attrib
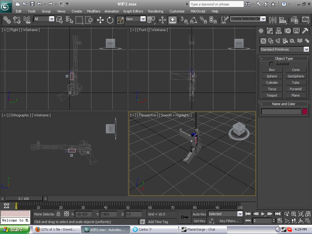
After many days of trying to get it working, I discovered (after much pain) I had to open a .max file to get it to open properly (this is a test model picture)
The railyard thing is for Tosty
V. He that is found Guilty of Gaming, or Defrauding one another to the value of a Royal of Plate, shall suffer what Punishment the Captain and the Majority of the Company shall think fit.